ensayo Ingeniería de Sistemas.pdf
LA INGENIERÍA DE SISTEMAS Y LA SOCIEDAD
Durante la década de 1940, y gracias a Bell Telephone Laboratories se observó la necesidad de identificar y manipular las propiedades de un sistema como un todo, que en proyectos de ingeniería complejos puede diferir enormemente de la suma de las propiedades de las partes, motivó a varias industrias, especialmente aquellas que desarrollaban sistemas para el Ejército de los Estados Unidos, a aplicar la disciplina. (Arthur D. Hall, 1962), dada a esta importancia varios autores empezaron definir la Ingeniería de sistemas como “la aplicación de técnicas científicas y de ingeniería para transformar una necesidad operativa en la descripción de los parámetros de prestaciones de un sistema y en su configuración mediante la utilización de un proceso iterativo de definición, síntesis, análisis, diseño, prueba y evaluación”. (Blanchard, 1995, pp. 18-19).
Por lo anterior, la Ingeniería de sistemas comenzó a desarrollarse en la segunda parte del siglo XX con el veloz avance de la ciencia de sistemas. Las empresas comenzaron a tener una creciente aceptación de que dicha ingeniería, podía gestionar el comportamiento impredecible y la aparición de características imprevistas de los equipos y proyectos con niveles de complejidad cada vez mayores.
Pero, ¿en realidad la Ingeniería de sistemas favorece a la sociedad? Para resolver esta pregunta vamos a identificar los problemas que resuelve, las soluciones que propone y la importancia que ejerce este campo en el mundo.
1. Problemas que resuelve: Existen dos modalidades para resolver problemas
Hardware: de acuerdo con el IEEE “conjunto de los componentes que integran la parte material de una computadora”, es decir, todas las partes físicas que la constituyen, aquellas que puedes ver.
Software: de acuerdo con el IEEE “es el conjunto de los programas de cómputo, procedimientos, reglas, documentación y datos asociados, que forman parte de las operaciones de un sistema de computación”.
Los problemas que estos pueden resolver son:
El software permite administrar los recursos que necesita el sistema operativo del computador para manejar los programas y aplicaciones.
El software sirve como puente para que el usuario interactúe con el hardware a través de este.
Sin el software no sería posible indicarle al ordenador que necesitas imprimir un documento.
El hardware, en cambio, recibe las órdenes del software para que un documento pueda ser impreso haciendo uso de un hardware complementario (impresora).
En un pc con pantalla táctil, el hardware permite seleccionar, mediante botones virtuales, las opciones y comandos.
El hardware introduce datos al sistema del pc mediante comandos del teclado numéricos y alfanuméricos.
Gracias al hardware las señales acústicas del micrófono se convierten en señales eléctricas.
Fuente: https://www.nextu.com/blog/que-es-y-para-que-sirveel-hardware-y-software-de-un-ordenador/
Para la sociedad es muy importante los ingenieros de sistemas para que nos resuelvan los problemas anteriores puesto que la mayoría de personas trabajamos con computadores, celulares, tabletas lo cual es indispensable para lograr el buen funcionamiento de una empresa solucionando problemas físicos como inventando programas para darle una solución rápida y eficiente a una necesidad.
2. Soluciones que propone: según la publicación de la revista La República, 2104 “Los programas informáticos pueden solucionar diversos problemas de la vida diaria. Y es que pueden aplicarse en varias áreas como el tránsito, la atención en salud, el comercio y demás. Para el especialista en Ciencias de la Computación, Ernesto Vargas, con el uso de la informática se puede ordenar las rutas del transporte público, controlar los semáforos, evitar el papeleo y la burocracia en entidades públicas solo con un software. "Hay entidades del Estado que utilizan programas obsoletos de más de 20 años de antigüedad", remarcó.El exdirector de finanzas de Google, Gonzalo Begazo, refirió que en el país, en los últimos 5 años, se ha mejorado el nivel de creación de programas. Para fomentar esta práctica, a través del evento de Startup Weekend de la Universidad San Pablo, 50 jóvenes son instruidos para llevar a cabo sus proyectos y aplicarlos en la vida cotidiana”.
Respecto a lo anterior yo opino que estos problemas (como la contaminación) son muy importantes solucionarlos en nuestra sociedad mediante la ingeniería de Sistemas, pues cada vez existe más sobrepoblación y la contaminación va aumentando más, por lo que pueden existir Software que den indicadores de control para implementar medidas en esta situación.
3. Importancia de la Ingeniería de sistemas para la sociedad: Según (Sobre & Todo, 2011), “la incorporación de ciencia, tecnología y técnica para producir innovaciones, nuevas prácticas industriales, nuevos productos nuevos servicios es responsabilidad de los ingenieros; son los ingenieros quienes están transformando el mundo; es la tecnología la que revoluciona las condiciones de existencia de la humanidad y la está afectando profundamente”.
Según el argumento anterior puedo decir que estoy completamente de acuerdo, pues a partir de la Ingeniería y la tecnología se está brindando un avance en la sociedad para las comunicaciones y dar solución a las necesidades de una persona o empresa.
Ahora bien, ¿cuáles son los retos de la ingeniería de sistemas para el futuro según las necesidades vistas en el presente?
Según (European Commission, 2008), “Los ingenieros comienzan a crear redes eléctricas inteligentes que involucran eficaces sistemas de gestión y comunicaciones. Se requieren desarrollos en computación para el manejo de la interconexión y generación distribuida, almacenmiento de energía y desarrollo de energías renovables: solar, eólica y biomasa. Los sistemas de control industrial inteligentes permiten una gestión más eficiente de la generación, el almacenamiento, el transporte y el consumo de electricidad por medio de redes y dispositivos eléctricos”.
Se puede decir entonces que existen grandes retos para el futuro relacionado con esta área que involucra de la misma forma a otras ingenierías ya que van de la mano con la tecnología y la ingeniería de sistemas, pero yo me cuestiono ¿si será bueno tener tanta tecnología en nuestra sociedad? Pues las personas debido a esta están siendo más alejadas de la comunicación interpersonal.
Como conclusión la ingeniería de sistemas es un programa que cada vez está evolucionando más para ayudarnos a darle solución a nuestros problemas de la vida cotidiana, existen muchos proyectos que benefician a nuestra sociedad como la solución al problema de la contaminación y el tránsito que se pueden minimizar mediante las evoluciones ingenieriles de sistemas (desarrollos de software), pero por otro lado se debería de pensar en una solución para que el mundo tecnológico no nos absorba y podamos compartir más con nuestros familiares y amigos.
BIBLIOGRAFÍA
Blanchard, B. S. (1995). Ingeniería de sistemas. Isdefe, 125.
Sobre, A. V., & Todo, S. D. E. L. O. S. I. (2011). Importancia de las humanidades en la formación del ingeniero, 1–2.
https://www.nextu.com/blog/que-es-y-para-que-sirve-el-hardware-y-software-de-un-ordenador/
| Nombre del estudiante: | Liliana Ochoa Echeverri |
| Identificación: | 1036927400 |
| CASO DE DELITO INFORMÁTICO | ||
| Nombre del caso de Delito Informático | Hacker Hamza Bendelladj | |
| País o ciudad donde ocurrió | Argelia | |
| Implicados en el Caso | Francia, Estados Unidos, Istraél, Palestina, y Alexander Panin diseñador de software. | |
| Descripción del caso | El presunto autor de Zeus Hamza Bendelladj fue arrestado en Tailandia, acusado de robar millones de cuentas bancarias en línea. Según los informes, al delincuente se le atribuye ser el “ZeuS Mastermind” y solía tener un perfil identificado como “BX1”, un hacker dedos por Microsoft antes como un importante operador de botnets impulsados por el troyano bancario Zeus. El argelino Hamza Bendelladj, de 24 años de edad, fue arrestado en el aeropuerto de Bangkok en una ruta desde Malasia a Egipto. Bendelladj, se graduó en ciencias de la computación en Argelia en 2008 y supuestamente robó cuentas privadas en 217 bancos y compañías financieras de todo el mundo. Esta semana Bendelladj sonreía en una conferencia de prensa en la que explicó que la policía tailandesa buscará su extradición a EE.UU., el estado de Georgia, donde un tribunal ha emitido una orden para su arresto Junto con el ruso Alexander Panin, diseñó un programa informático a través del cual usuarios podían introducirse en ordenadores ajenos y, entre muchas otras cosas, saquearles sus cuentas corrientes. A modo de virus troyano, el programa se descargaba en el equipo de sus víctimas (que en la jerga hacker reciben el gráfico nombre de “zombis”) a través de un simple clic en una web o e-mails infectados. El ordenador caía así en las redes del pirata informático, que podía acceder a sus contraseñas, correos y demás información personal. El programa incluía incluso una herramienta destinada a eliminar el malware de Zeus —el hasta entonces más popular virus para el robo bancario— para, en caso de que el desafortunado ordenador hubiera estado infectado por ambos, asegurarse el monopolio del fraude. Spy Eye, así se llamaba ese santo grial del hacker, consiguió embolsarse más de 45 millones de dólares, infectó a más de 1.4 millones de ordenadores y llevó de cabeza a la Interpol durante años. Aunque existe todavía gran confusión sobre este asunto, diversas fuentes online aseguran que Bendelladj utilizó su dinero para dar soporte a diversas organizaciones palestinas, lo que pudo encender la semilla de la leyenda. La red le atribuye los más diversos “méritos”: el traspaso de información de webs gubernamentales israelíes a la resistencia palestina (se habla incluso de una supuesta oferta del gobierno israelí de revocar su condena a cambio de sus servicios), la concesión de visados a jóvenes argelinos a través del hackeo de webs de los ministerios de países europeos y otras muchas hazañas que, si bien pudieran tener algún resquicio de verdad, resultan difíciles de creer tras la propagación de su falsa ejecución. | |
| Consecuencias del caso |
| |
| Aspectos del Caso que más le llamaron la atención | ||
Ideas claves (mínimo 5, sustentadas):
| ||
| Análisis – identifique acciones o conductas que riñan con la ética y justifique su análisis. Sustente su respuesta de acuerdo a la lectura de los documentos del módulo. | ||
| ||
| Referencia bibliográficas: | |
| Referencia | Cita |
| Medina, C. B. (2010). No Title. | |
| No, D. O., Por, R. L., & Profesional, E. (2003). Ley 842 de 2003, 2003(45). | |
| Hernandez Janes, E. (23/02/2016). La verdad detrás de Hamza Bendelladj http://www.verbotenmagazine.es/sociedad/hamza-bendelladj-quien-ahorco-hacker-sonriente/ | |
| ¿Considera importante la ética en su profesión y por qué? |
| Es muy importante la ética en la Ingeniería de Sistemas, pues allí se maneja información confidencial que debe ser cuidada por el bien de la sociedad. |
| ¿Qué elementos considera importantes para la construcción de la ética en el ser? |
| Ser un profesional íntegro y responsable con lo que se ejerce. |
| ¿Cómo puede usted aportar a la ética en la ingeniería de sistemas en el país? |
| Siendo un buen profesional y promoviendo profesionales Integros. |
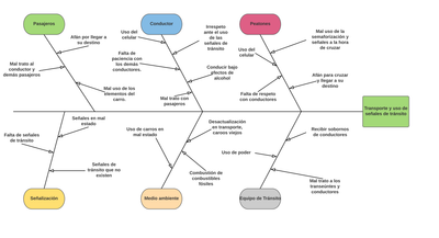
Adjunto nuevo diagrama de Ishikawa que realicé con mi compañero Yohan López
https://www.xerox.com/downloads/dl/services/ebook/make_your_city_traffic_flow_ES.pdf
INTRODUCCIÓN A LA INGENIERÍA DE SISTEMAS | |||||||||||||||||||||||||||||||||||||||||||||||||||||||||||||||||||||||||||||||||||||||||||||||||||||||||||
Estrategias de búsqueda | |||||||||||||||||||||||||||||||||||||||||||||||||||||||||||||||||||||||||||||||||||||||||||||||||||||||||||
Fecha | 14-10-2018 | ||||||||||||||||||||||||||||||||||||||||||||||||||||||||||||||||||||||||||||||||||||||||||||||||||||||||||
Nombre de los estudiantes y Cédula | Yohan López Castaño 1060269004 Liliana Ochoa Echeverri 1036927400 | ||||||||||||||||||||||||||||||||||||||||||||||||||||||||||||||||||||||||||||||||||||||||||||||||||||||||||
Tema | ALTA CONGESTIÓN VEHICULAR | ||||||||||||||||||||||||||||||||||||||||||||||||||||||||||||||||||||||||||||||||||||||||||||||||||||||||||
Objetivos de la búsqueda |
| ||||||||||||||||||||||||||||||||||||||||||||||||||||||||||||||||||||||||||||||||||||||||||||||||||||||||||
Descriptores y Distractores posibles para esa búsqueda | Vías, infraestructura, señales de tránsito, determinantes, conductores. | ||||||||||||||||||||||||||||||||||||||||||||||||||||||||||||||||||||||||||||||||||||||||||||||||||||||||||
Tipos de materiales que desea buscar Artículos, libros, revistas, sitios Web | Principalmente revistas, artículos, libros. | ||||||||||||||||||||||||||||||||||||||||||||||||||||||||||||||||||||||||||||||||||||||||||||||||||||||||||
¿Qué opciones de búsqueda avanzada utilizó? Encontró alguna diferencia significativa en estas opciones en un motor diferente a Google? | Operadores booleanos |
| |||||||||||||||||||||||||||||||||||||||||||||||||||||||||||||||||||||||||||||||||||||||||||||||||||||||||
Formato o tipo de documento |
| ||||||||||||||||||||||||||||||||||||||||||||||||||||||||||||||||||||||||||||||||||||||||||||||||||||||||||
Dominio |
| ||||||||||||||||||||||||||||||||||||||||||||||||||||||||||||||||||||||||||||||||||||||||||||||||||||||||||
Fecha |
| ||||||||||||||||||||||||||||||||||||||||||||||||||||||||||||||||||||||||||||||||||||||||||||||||||||||||||
Idioma |
| ||||||||||||||||||||||||||||||||||||||||||||||||||||||||||||||||||||||||||||||||||||||||||||||||||||||||||
Lugar de la página donde aparece |
| ||||||||||||||||||||||||||||||||||||||||||||||||||||||||||||||||||||||||||||||||||||||||||||||||||||||||||
Otros |
| ||||||||||||||||||||||||||||||||||||||||||||||||||||||||||||||||||||||||||||||||||||||||||||||||||||||||||
RESULTADOS DE LA BUSQUEDA en BASES DE DATOS (repita esta ficha 5 veces para cada una de las búsqueda) | |||||||||||||||||||||||||||||||||||||||||||||||||||||||||||||||||||||||||||||||||||||||||||||||||||||||||||
Nombre la base de datos bibliográfica de la cual extrajo el artículo | Scielo | ||||||||||||||||||||||||||||||||||||||||||||||||||||||||||||||||||||||||||||||||||||||||||||||||||||||||||
Fecha del artículo | 11/12/2013 | ||||||||||||||||||||||||||||||||||||||||||||||||||||||||||||||||||||||||||||||||||||||||||||||||||||||||||
Nombre | Análisis del flujo de tráfico vehicular a través de un modelo macroscópico | ||||||||||||||||||||||||||||||||||||||||||||||||||||||||||||||||||||||||||||||||||||||||||||||||||||||||||
Universidad | Universidad Autónoma de Puebla, México. Universidad Autónoma "Benito Juárez" de Oaxaca ,México | ||||||||||||||||||||||||||||||||||||||||||||||||||||||||||||||||||||||||||||||||||||||||||||||||||||||||||
Autores | Fernando Pérez, Alejandro Bautista, Martin Salazar & Antonio Macías. | ||||||||||||||||||||||||||||||||||||||||||||||||||||||||||||||||||||||||||||||||||||||||||||||||||||||||||
Síntesis con la argumentación de los criterios de calidad ( evaluación y selección) que los llevaron a elegir | Este artículo nos habla sobre la infraestructura vial, una de las principales causas de la alta congestión vehicular. Nos plantea una posible solución mediante vialidades de dos o más carriles demostradas mediante ecuaciones de fluidez, entre otras alternativas. | ||||||||||||||||||||||||||||||||||||||||||||||||||||||||||||||||||||||||||||||||||||||||||||||||||||||||||
Realice un informe de lectura, donde describa 5 ideas principales del tema consultado – no es realizar copy / paste | En este artículo se plantea un modelo macroscópico que permite representar el modelo de tráfico vehicular mediante ecuaciones de fluidez para:
| ||||||||||||||||||||||||||||||||||||||||||||||||||||||||||||||||||||||||||||||||||||||||||||||||||||||||||
RESULTADOS DE LA BUSQUEDA en BASES DE DATOS (repita esta ficha 5 veces para cada una de las búsqueda) | |||||||||||||||||||||||||||||||||||||||||||||||||||||||||||||||||||||||||||||||||||||||||||||||||||||||||||
Nombre la base de datos bibliográfica de la cual extrajo el artículo | Redalyc | ||||||||||||||||||||||||||||||||||||||||||||||||||||||||||||||||||||||||||||||||||||||||||||||||||||||||||
Fecha del artículo | 1/04/2012 | ||||||||||||||||||||||||||||||||||||||||||||||||||||||||||||||||||||||||||||||||||||||||||||||||||||||||||
Nombre | Control de tráfico vehicular usando ANFIS | ||||||||||||||||||||||||||||||||||||||||||||||||||||||||||||||||||||||||||||||||||||||||||||||||||||||||||
Universidad | Universidad de Tarapacá Arica, Chile | ||||||||||||||||||||||||||||||||||||||||||||||||||||||||||||||||||||||||||||||||||||||||||||||||||||||||||
Autores | Pedraza, Luis Fernando; Hernández, César Augusto; López, Danilo Alfonso | ||||||||||||||||||||||||||||||||||||||||||||||||||||||||||||||||||||||||||||||||||||||||||||||||||||||||||
Síntesis con la argumentación de los criterios de calidad ( evaluación y selección) que los llevaron a elegir | Este artículo presenta el diseño de un modelo de tráfico vehicular, el cual examina a través de tiempos predeterminados el tráfico existente en una vía por medio de una serie de semáforos. Se escogió porque nos sirve para resolver una de las causas de la alta congestión vehicular que son las señales de tránsito ya que mediante el Sistema de Inferencia Difusa Basado en Redes Adaptativas (ANFIS) el cual evalúa los tiempos fijos de los semáforos. | ||||||||||||||||||||||||||||||||||||||||||||||||||||||||||||||||||||||||||||||||||||||||||||||||||||||||||
Realice un informe de lectura, donde describa 5 ideas principales del tema consultado – no es realizar copy / paste |
La separación entre el n-ésimo y el (n+1)-ésimo semáforo es Ln. Una aceleración positiva a+ Una velocidad constante vmáx con aceleración nula. Una aceleración negativa −a− hasta que se detiene.
Aumento de la calidad de Vida Disminución del ruido Reducción de la contaminación ambiental. | ||||||||||||||||||||||||||||||||||||||||||||||||||||||||||||||||||||||||||||||||||||||||||||||||||||||||||
RESULTADOS DE LA BUSQUEDA en BASES DE DATOS (repita esta ficha 5 veces para cada una de las búsqueda) | |||||||||||||||||||||||||||||||||||||||||||||||||||||||||||||||||||||||||||||||||||||||||||||||||||||||||||
Nombre la base de datos bibliográfica de la cual extrajo el artículo | Redalyc | ||||||||||||||||||||||||||||||||||||||||||||||||||||||||||||||||||||||||||||||||||||||||||||||||||||||||||
Fecha del artículo | 30/11/2009 | ||||||||||||||||||||||||||||||||||||||||||||||||||||||||||||||||||||||||||||||||||||||||||||||||||||||||||
Nombre | Adquisición de variables de tráfico vehicular usando visión por computador | ||||||||||||||||||||||||||||||||||||||||||||||||||||||||||||||||||||||||||||||||||||||||||||||||||||||||||
Universidad | Universidad de Los Andes | ||||||||||||||||||||||||||||||||||||||||||||||||||||||||||||||||||||||||||||||||||||||||||||||||||||||||||
Autores | Enrique Urrego, Germán; Calderón, Francisco Carlos; Forero, Alejandro; Quiroga, Julián Armando. | ||||||||||||||||||||||||||||||||||||||||||||||||||||||||||||||||||||||||||||||||||||||||||||||||||||||||||
Síntesis con la argumentación de los criterios de calidad ( evaluación y selección) que los llevaron a elegir | A pesar de ser un artículo de una revista publicada en año 2009, lo seleccionamos porque consideramos que es importante saber cómo empezó el conteo del tráfico vehicular en la capital de Colombia de un artículo que muestra el desarrollo de un algoritmo de detección y seguimiento de vehículos en tiempo real a partir del cual permite el conteo de vehículos en la vía y la estimación del volumen de tráfico o velocidad promedio
| ||||||||||||||||||||||||||||||||||||||||||||||||||||||||||||||||||||||||||||||||||||||||||||||||||||||||||
Realice un informe de lectura, donde describa 5 ideas principales del tema consultado – no es realizar copy / paste |
| ||||||||||||||||||||||||||||||||||||||||||||||||||||||||||||||||||||||||||||||||||||||||||||||||||||||||||
RESULTADOS DE LA BUSQUEDA en BASES DE DATOS (repita esta ficha 5 veces para cada una de las búsqueda) | |||||||||||||||||||||||||||||||||||||||||||||||||||||||||||||||||||||||||||||||||||||||||||||||||||||||||||
Nombre la base de datos bibliográfica de la cual extrajo el artículo | Redalyc | ||||||||||||||||||||||||||||||||||||||||||||||||||||||||||||||||||||||||||||||||||||||||||||||||||||||||||
Fecha del artículo | 17/07/2013 | ||||||||||||||||||||||||||||||||||||||||||||||||||||||||||||||||||||||||||||||||||||||||||||||||||||||||||
Nombre | Implementación del algoritmo criptográfico AES para un controlador de tráfico vehicular. | ||||||||||||||||||||||||||||||||||||||||||||||||||||||||||||||||||||||||||||||||||||||||||||||||||||||||||
Universidad | Universidad Distrital Francisco José de Caldas | ||||||||||||||||||||||||||||||||||||||||||||||||||||||||||||||||||||||||||||||||||||||||||||||||||||||||||
Autores | HIGUERA NEIRA, BRAYAN STEVEN; PEDRAZA, LUIS F. | ||||||||||||||||||||||||||||||||||||||||||||||||||||||||||||||||||||||||||||||||||||||||||||||||||||||||||
Síntesis con la argumentación de los criterios de calidad ( evaluación y selección) que los llevaron a elegir | Este artículo nos presenta la implementación de un algoritmo criptográfico llamado AES con base en la necesidad del envío de información confidencial de un controlador de tráfico vehicular por una red IP (Internet Protocol) a un servidor operando con el software LabVIEW (Laboratory Virtual Instrumentation Engineering Workbench). Nos pareció muy importante este artículo con lo que estamos trabajando por que antes de dar solución al problema de la alta cogestión vehicular, debemos de tener seguro el software a utilizar y los datos generados y así nos lo asegura la criptografía. | ||||||||||||||||||||||||||||||||||||||||||||||||||||||||||||||||||||||||||||||||||||||||||||||||||||||||||
Realice un informe de lectura, donde describa 5 ideas principales del tema consultado – no es realizar copy / paste |
| ||||||||||||||||||||||||||||||||||||||||||||||||||||||||||||||||||||||||||||||||||||||||||||||||||||||||||
RESULTADOS DE LA BUSQUEDA en BASES DE DATOS (repita esta ficha 5 veces para cada una de las búsqueda) | |||||||||||||||||||||||||||||||||||||||||||||||||||||||||||||||||||||||||||||||||||||||||||||||||||||||||||
Nombre la base de datos bibliográfica de la cual extrajo el artículo | IEEE | ||||||||||||||||||||||||||||||||||||||||||||||||||||||||||||||||||||||||||||||||||||||||||||||||||||||||||
Fecha del artículo | 30/08/2012 | ||||||||||||||||||||||||||||||||||||||||||||||||||||||||||||||||||||||||||||||||||||||||||||||||||||||||||
Nombre | Optimal Control of Urban and Highway Traffic. | ||||||||||||||||||||||||||||||||||||||||||||||||||||||||||||||||||||||||||||||||||||||||||||||||||||||||||
Universidad | Universidad Nacional de Colombia sede Medellín, Facultad de Minas | ||||||||||||||||||||||||||||||||||||||||||||||||||||||||||||||||||||||||||||||||||||||||||||||||||||||||||
Autores | Christian R. Portilla, Luis G. Cortes, Felipe Valencia, José D. López, Jairo J. Espinosa. | ||||||||||||||||||||||||||||||||||||||||||||||||||||||||||||||||||||||||||||||||||||||||||||||||||||||||||
Síntesis con la argumentación de los criterios de calidad ( evaluación y selección) que los llevaron a elegir | Este artículo presenta el desarrollo de controladores predictivos distribuidos y descentralizados para fines de control de tráfico. Los esquemas propuestos se prueban en un entorno de simulación utilizando una carretera con dos rampas de acceso y una red de tráfico urbano compuesta por tres intersecciones. Se eligió porque nos presenta una posible solución para el problema de la alta congestión vehicular. | ||||||||||||||||||||||||||||||||||||||||||||||||||||||||||||||||||||||||||||||||||||||||||||||||||||||||||
Realice un informe de lectura, donde describa 5 ideas principales del tema consultado – no es realizar copy / paste |
En esta sección se presenta una breve descripción del modelo S para tráfico urbano mejorado y la aplicación de un control predictivo descentralizado no lineal basado en este modelo para el control de tráfico en mallas viales urbanas mediante: Modelo Matemático para el Tráfico Urbano, Control Predictivo, Resultados de simulación.
| ||||||||||||||||||||||||||||||||||||||||||||||||||||||||||||||||||||||||||||||||||||||||||||||||||||||||||
RESULTADOS DE LA BUSQUEDA en GOOGLE SCHOOLAR (repita esta ficha 3 veces para cada una de las búsqueda) | |||||||||||||||||||||||||||||||||||||||||||||||||||||||||||||||||||||||||||||||||||||||||||||||||||||||||||
| |||||||||||||||||||||||||||||||||||||||||||||||||||||||||||||||||||||||||||||||||||||||||||||||||||||||||||
Enlace del artículo | http://revistas.utp.ac.pa/index.php/memoutp/article/view/1794/2585 | ||||||||||||||||||||||||||||||||||||||||||||||||||||||||||||||||||||||||||||||||||||||||||||||||||||||||||
Fecha del artículo | 29/06/2018 | ||||||||||||||||||||||||||||||||||||||||||||||||||||||||||||||||||||||||||||||||||||||||||||||||||||||||||
Nombre | Aplicaciones del IoT para el control de congestión vehicular. IoT applications for vehicular congestion control. | ||||||||||||||||||||||||||||||||||||||||||||||||||||||||||||||||||||||||||||||||||||||||||||||||||||||||||
Universidad | Universidad Tecnológica de Panamá | ||||||||||||||||||||||||||||||||||||||||||||||||||||||||||||||||||||||||||||||||||||||||||||||||||||||||||
Autores | Javier Camarena, Lyanne Contreras, Keisha Moreno, Miguel Rodríguez, Claudio Salazar. | ||||||||||||||||||||||||||||||||||||||||||||||||||||||||||||||||||||||||||||||||||||||||||||||||||||||||||
Síntesis con la argumentación de los criterios de calidad ( evaluación y selección) que los llevaron a elegir | En este artículo presentan diferentes estrategias tecnológicas para el descongestionamiento vehicular, ya sea para reducir la movilidad para que los conductores se comuniquen entre sí por medio de RoadRunner y Road Pricing, para encontrar zonas de aparcamiento disponibles en la zona o por medio de la implementación de semáforos inteligentes.
Se eligió este artículo porque es información de este mismo año y nos podría ayudar con antecedentes para resolver el problema de la alta congestión vehicular. | ||||||||||||||||||||||||||||||||||||||||||||||||||||||||||||||||||||||||||||||||||||||||||||||||||||||||||
Realice un informe de lectura, donde describa 5 ideas principales del tema consultado – no es realizar copy / paste |
| ||||||||||||||||||||||||||||||||||||||||||||||||||||||||||||||||||||||||||||||||||||||||||||||||||||||||||
| |||||||||||||||||||||||||||||||||||||||||||||||||||||||||||||||||||||||||||||||||||||||||||||||||||||||||||
Bautista, A., Salazar, M., & Macias, A. (2014). Analysis of vehicular traffic flow using a macroscopic model Análisis del flujo de tráfico vehicular a través de un modelo macroscópico, 81(184), 36–40.
Fernando, L., Augusto, C., & Alfonso, D. (2012). Control de tráfico vehicular usando ANFIS Vehicular traffic control using ANFIS.
Urrego, E., Carlos, F., Armando, J., Xvlqj, F. R. I., & Calderón, F. C. (2009). $ GTXLVLFLyQ GH YDULDEOHV GH WUiÀFR YHKLFXODU usando visión por computador.
Higuera N., B E, PEDRAZA., & LUIS F. (2013). Implementación del algoritmo criptográfico AES para un controlador de tráfico vehicular Implementation of a cryptography algorithm AES on a vehicular.
Portilla, C. R., Cortes, L. G., Valencia, F., & L, D. (n.d.). (2012). Optimal Control of Urban and Highway Traffic.
Camarena, J., Contreras, L., Moreno, K., & Salazar, C. (2018). Aplicaciones del IoT para el control de congestión vehicular IoT applications for vehicular congestion control, 90–95.
Iván-herrera-herrera, N., Luján-mora, S., & Gómez-torres, E. R. (2018). Integration of tools for decision making in vehicular congestion • Integración de herramientas para la toma de decisiones en la congestión vehicular, 85(205), 363–370
Battolla, T. F., Fuentes, S., Illi, J. I., & Nacht, J. (n.d.). Sistema dinámico y adaptativo para el control del tráfico de una intersección de calles: modelación y simulación de un sistema multi-agente, 20–33.
ALTA CONGESTIÓN VEHICULAR, CAUSAS Y ANTECEDENTES
Yohan L. Castaño, Liliana Ochoa.
Resumen— Todos los días en las ciudades principales de Colombia observamos gran pérdida de tiempo de las personas por el embotellamiento vehicular; esta problemática se refleja debido a diferentes causas tales como, infraestructura vial, facilidades de pago para consumo de automóviles, aparcamiento y señales de tránsito. El transporte urbano en su conjunto es una actividad de importante magnitud en el devenir de un país. La operación de los vehículos que circulan en las vías de ciudades de más de 100 000 habitantes consume alrededor de 3.5% del producto interno bruto (PIB) de América Latina y el Caribe, [1, p. 117]. En este artículo se mostrará algunos antecedentes IoT (Internet de las Cosas) de mejoras a la problemática y una posible solución planteada.
Palabras clave— Embotellamiento vehicular, causas, antecedentes, Internet de las Cosas (IoT).
I INTRODUCCIÓN
Según el DANE Colombia finalizó el 2017 con 49.292.000 habitantes, un aumento de 544.000 respecto al año anterior, lo que significa que existe crecimiento poblacional, lo cual trae consecuencias como aumento de la contaminación, reducción en los recursos naturales y un mayor consumo de suministros.
Un ejemplo al consumo de suministros es la facilidad que prestan los grandes almacenes y empresas para adquirir productos con facilidades de pago; es el caso de la adquisición vehicular, pues aproximadamente hace 15 años las personas que adquirían vehículo era porque contaban con los recursos económicos para pagar de contado el mismo; mientras que en la actualidad con tantas facilidades de pagos existen familias que poseen de dos a tres autos para transportarse cuando existan restricciones de pico y placa.
El aumento de la demanda de transporte y del tránsito vial ha causado, particularmente en las grandes ciudades, más congestión, demoras, accidentes y problemas ambientales.
Esta problemática insume, en las ciudades mayores, alrededor de 3.5% del PIB regional, en lo cual incide la congestión de tránsito, que afecta tanto a automovilistas como a usuarios del transporte colectivo y que acarrea pérdida de eficiencia económica y otros efectos negativos para la sociedad [1].
Existen tres factores que inciden en la alta congestión vehicular los cuales son: Infraestructura vial, transporte público y aparcamiento, de los cuales se abarcará en este artículo con respaldo de antecedentes para dar posibles mejoras con interconexión digital IoT (Internet de las Cosas).
II PROBLEMÁTICA
Según el más reciente informe de la Asociación Colombiana de Vehículos Automotores con 238.238 unidades venidas en el año 2017, el mercado de los autos cayó 6,1% con respecto al 2016, [2], pero a pesar de ello se observa que la congestión vehicular en la ciudad de Medellín, Antioquia no disminuye, pues todos los días debemos de salir con más tiempo de anticipación para llegar a tiempo a nuestros lugares de trabajo o destinos. Este inconveniente trae grandes consecuencias como la contaminación ambiental, contaminación auditiva, demoras, accidentes y estrés; por tanto, se enfocará en cuatro causas principales para dar solución a esta problemática.
III CAUSAS DE LA CONGESTIÓN VEHICULAR
A. Alto consumo de carros particulares
Antes de los años noventa la tasa de consumo de vehículos particulares era menos elevada, pues la posibilidad de adquisición era difícil.
En la actualidad existen diversas medidas para el control de la congestión vehicular tales como el pico y placa y el día sin carro; sin embargo, estás medidas han hecho a una sociedad más inconsciente, pues por la necesidad de desplazarnos más rápidamente se ve reflejado que por hogar se adquieran de a dos o tres vehículos para evadir de las medidas, esto gracias a que empresas y concesionarios se aprovechan de la problemática actual para aumentar las facilidades de pago, lo cual aumenta la congestión y accidentalidad.
B. Infraestructura vial
Infraestructura vial: la comunicación de vías terrestres ha sido uno de los desafíos para el desplazamiento de los vehículos particulares y de servicio público; en Medellín específicamente, se observan huecos y autopistas de pocos carriles para el ingreso a la ciudad; un ejemplo muy concreto es el ingreso a la capital de la montaña por la autopista Medellín –Bogotá en donde encontramos solo dos carriles ocasionando así alta congestión.
Otra situación son las vías mal diseñadas, pues no existe prioridad de carril exclusivo para el transporte público.
B. Aparcamiento
Debido a la alta demanda de compra de vehículos y al alto cobro de parqueaderos, las personas se ven en la obligación de parquear en las calles públicas, situación que ocasiona caos y congestión vehicular. En los últimos años se ha observado algunas medidas para dar solución al problema como la construcción de aceras peatonales más anchas, solución que no es tan viable, pues al estrechar aumenta también la congestión.
C. Aparcamiento
Debido a la alta demanda de compra de vehículos y al alto cobro de parqueaderos, las personas se ven en la obligación de parquear en las calles públicas, situación que ocasiona caos y congestión vehicular. En los últimos años se ha observado algunas medidas para dar solución al problema como la construcción de aceras peatonales más anchas, solución que no es tan viable, pues al estrechar aumenta también la congestión.
D. Señales de tránsito
A pesar de que en los últimos años se ha aumentado el uso de las señales de tránsito, en la actualidad se refleja el problema de que algunas de ellas se encuentran en mal estado y otras no funcionan de manera adecuada, un ejemplo es el uso de la semaforización, el cual no está programado adecuadamente en horas picos donde aumentan la congestión.
IV ANTECEDENTES DE ALGUNAS SOLUCIONES IOT PARA DAR SULUCIONES A LAS CAUSAS DEL PROBLEMA
Con las nuevas tecnologías y basado en objetos y acciones cotidianas se observa la llegada de la interconexión digital del IoT (Internet de las cosas); el cual trae avances tecnológicos para hacernos la vida un poco más sencilla dando soluciones a diferentes problemáticas.
A continuación, se citará algunos antecedentes investigados para dar solución IoT al tráfico vehicular.
A. RoadRunner
Es un prototipo de aplicación que aprovecha la comunicación de vehículo a vehículo (v2v) con redes WIFI y a celulares limita el número de vehículos en una región o carretera congestionada, exigiendo que cada uno de ellos posean una ficha electrónica de entrada, estas fichas pueden circular y ser reutilizadas por varios vehículos a medida que los mismos se desplazan entre regiones. [3]
B. Semáforos inteligentes
Semáforos inteligentes ofrecen cambios dinámicos de las luces de semáforo en base a mediciones por inducción del flujo del tráfico en la carretera y según la carga se inclinan a favorecer una u otra dirección. [3]
C. signal guru
Es una aplicación para teléfonos inteligentes que predice las transiciones de las luces de semáforos sin tener ninguna comunicación directa con la misma. [3]
D. Implementación del algoritmo criptográfico AES
El algoritmo criptográfico AES-128 (Advanced Encryption Standard) en un microcontrolador de 8-bits ATMega128 con base en la necesidad del envío de información confidencial de un controlador de tráfico vehicular por una red IP (Internet Protocol) a un servidor operando con el software LabVIEW (Laboratory Virtual Instrumentation Engineering Workbench). Usando las funcionalidades de la tarjeta BigAVR de Atmel, se diseña el código en lenguaje BASIC mediante el compilador MikroBasic y como interfaz de comunicación el controlador ENC28j60. Asimismo, para que sea posible establecer la comunicación encriptada entre el servidor y el controlador de tráfico, se realiza en LabVIEW el cifrado y descifrado AES, mostrando los tiempos y resultados anuales de los procesos implicados en un ciclo de cifrado. Igualmente, se argumenta la importancia del uso criptogrfico en la información administrada por un controlador de tráfico vehicular monitoreado a través de una central remota. [4]
V UNA PROPUESTA IOT PARA UNA POSIBLE MEJORA
En relación con los antecedentes investigados de mejoras IoT en este artículo se desea dar una posible solución para mejorar el tráfico vehicular teniendo presente las cuatro causas del problema.
La propuesta consiste en diseñar un software llamado SOFTWARE REVOLUCIÓN que se encuentre instalado en todos los vehículos en circulación de la ciudad de Medellín, Antioquia.
¿Cómo funciona el software Revolución?
El software Revolución consiste en un programa que genera alertas cuando exista congestión vehicular, es decir, este se instala en los vehículos y se conecta con los dispositivos móviles mediante una aplicación; Revolución indica también rutas alternas (si las hay) y si no es así bloquea el encendido del carro para no salir mientras que el tráfico disminuye.
Esta solución tiene como objetivo no generar más trancón y aumentar el uso de bicicleta y transporte público.
VI. CONCLUSIÓN
El tráfico vehicular es una problemática actual de gran importancia sobre la cual debe de hacer lo posible por mejorar; lo primero en lo que se debe de enfocar es en generar consciencia en la humanidad, pues sin ella ningún esfuerzo tecnológico tendría sentido.
Existen diferentes avances IoT para dar solución, pero son un poco costosos y poco aplicados en la actualidad.
Con las nuevas tecnologías y ayuda del gobierno cada día se disponen estrategias para disminuir la problemática y así contribuir a bajar la contaminación ambiental y la alta accidentalidad.
REFERENCIAS
[1] I. Thomson and A. Bull, “La congesti ó n del y consecuencias econ ó micas y sociales,” 2002.
[2] “Estas fueron las marcas de carros más vendidas en el difícil 2017”, Revista Dinero 2018.[En línea]. Disponible en: https://www.dinero.com/pais/articulo/venta-de-carros-en-el-ano-2017-en-colombia/253774. [Accedido 09-11-2018]
[3] J. Camarena, L. Contreras, K. Moreno, and C. Salazar, “Aplicaciones del IoT para el control de congestión vehicular IoT applications for vehicular congestion control,” pp. 90–95, 2018.
[4] “Implementación del algoritmo criptográ ¿ co AES para un controlador de trá ¿ co vehicular Implementation of a cryptography algorithm AES on a vehicular,” 2013.
